首页
HOME
生命源干细胞
Stem Cell
公司简介
组织架构
技术依托
荣誉资质
干细胞科普教育中心
Education Center
中心简介
活动展示
新闻中心
News
行业新闻
公司新闻
集团新闻
业务简介
Business
细胞存储
人物来访
员工风采
客户服务
Service
保险赠送
联系我们
Contact
联系方式
行业新闻
公司新闻
集团新闻
contact us
服务热线
您所处的位置:
首页
>
新闻中心
> 行业新闻
行业新闻
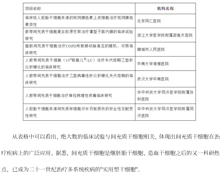
官宣:湖北三家医疗机构完成干细胞临床研究项目备案
2018-10-30
文章来源:
四川总公司
云南公司
京伦科技